Discussion Closed This discussion was created more than 6 months ago and has been closed. To start a new discussion with a link back to this one, click here.

How to draw a circle on a surface of a block in 3D geometry view, COMSOL 4.1

Please login with a confirmed email address before reporting spam

All I can find in 3D geometry view are functions to draw 3D objects. But I need to draw a circle on a suface of a block in order to set boundary condition on it. Any one can help? Thanks,

10 Replies Last Post 21 avr. 2017, 01:55 UTC−4
Ivar KJELBERG COMSOL Multiphysics(r) fan, retired, former "Senior Expert" at CSEM SA (CH)

Please login with a confirmed email address before reporting spam

Posted: 1 decade ago 11 mars 2011, 11:04 UTC−5
Hi

set a work plane on the surface, and draw a circle in there, then make an embedded "surface"
It worked in v3.5, haven't tried it yet in v4

--
Good luck
Ivar
Hi set a work plane on the surface, and draw a circle in there, then make an embedded "surface" It worked in v3.5, haven't tried it yet in v4 -- Good luck Ivar

Magnus Ringh COMSOL Employee

Please login with a confirmed email address before reporting spam

Posted: 1 decade ago 11 mars 2011, 11:16 UTC−5
Hi,

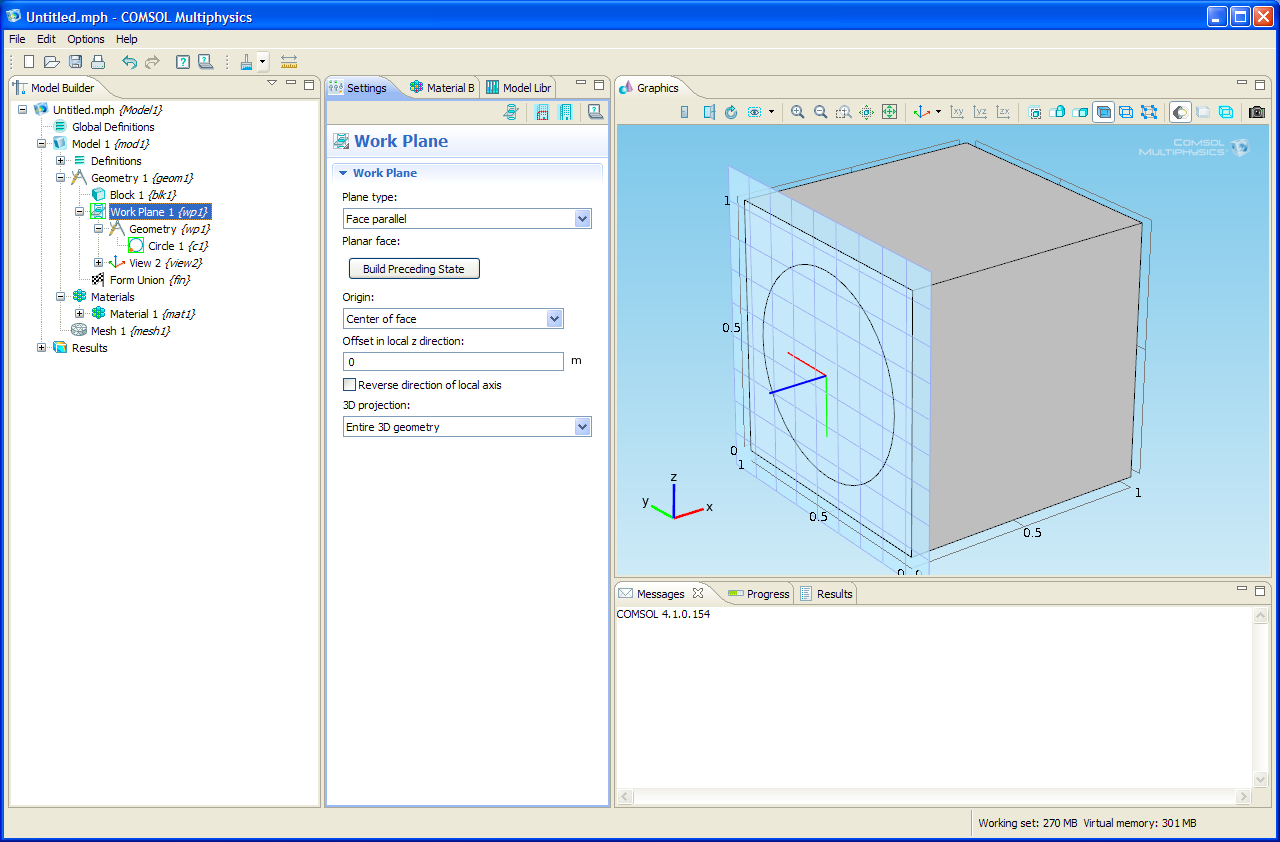
In 4.1, the "embedding" is implicit, so all you need to do is to create a work plane that represents the block surface and then draw the circle on that work plane's geometry. Then finalize the geometry (by moving on to the physics settings, for example). The circle then defines a separate surface so that you can specify another boundary condition in that area. See the attached screen shot.

Best regards,
Magnus Ringh, COMSOL
Hi, In 4.1, the "embedding" is implicit, so all you need to do is to create a work plane that represents the block surface and then draw the circle on that work plane's geometry. Then finalize the geometry (by moving on to the physics settings, for example). The circle then defines a separate surface so that you can specify another boundary condition in that area. See the attached screen shot. Best regards, Magnus Ringh, COMSOL


Please login with a confirmed email address before reporting spam

Posted: 1 decade ago 11 mars 2011, 11:38 UTC−5
Excellent! Thank you both.
Excellent! Thank you both.

Please login with a confirmed email address before reporting spam

Posted: 1 decade ago 6 avr. 2011, 16:03 UTC−4
Hi,
How do you create this work plane on a curved surface, say on a sphere? I want to create a boundary area that is on the surface of a hemisphere. APpreciate any advice, thank you!

Austin
Hi, How do you create this work plane on a curved surface, say on a sphere? I want to create a boundary area that is on the surface of a hemisphere. APpreciate any advice, thank you! Austin

Ivar KJELBERG COMSOL Multiphysics(r) fan, retired, former "Senior Expert" at CSEM SA (CH)

Please login with a confirmed email address before reporting spam

Posted: 1 decade ago 7 avr. 2011, 01:52 UTC−4
Hi

you have different options to define your workplane: the "quick way" see the options, typically along the coordinates, or on a surface, or via a set of points, up to you to define/precise for the programme

--
Good luck
Ivar
Hi you have different options to define your workplane: the "quick way" see the options, typically along the coordinates, or on a surface, or via a set of points, up to you to define/precise for the programme -- Good luck Ivar

Please login with a confirmed email address before reporting spam

Posted: 1 decade ago 20 juin 2011, 11:36 UTC−4
Hi there

I am working with 4.0, I created a work plane and drew a circle, but when I go over to one of the physics, the circle is gone and I cant even assign any physics to the circle. Any clues?

thanks!

liwah


Hi,

In 4.1, the "embedding" is implicit, so all you need to do is to create a work plane that represents the block surface and then draw the circle on that work plane's geometry. Then finalize the geometry (by moving on to the physics settings, for example). The circle then defines a separate surface so that you can specify another boundary condition in that area. See the attached screen shot.

Best regards,
Magnus Ringh, COMSOL


Hi there I am working with 4.0, I created a work plane and drew a circle, but when I go over to one of the physics, the circle is gone and I cant even assign any physics to the circle. Any clues? thanks! liwah [QUOTE] Hi, In 4.1, the "embedding" is implicit, so all you need to do is to create a work plane that represents the block surface and then draw the circle on that work plane's geometry. Then finalize the geometry (by moving on to the physics settings, for example). The circle then defines a separate surface so that you can specify another boundary condition in that area. See the attached screen shot. Best regards, Magnus Ringh, COMSOL [/QUOTE]

Please login with a confirmed email address before reporting spam

Posted: 1 decade ago 13 oct. 2015, 19:09 UTC−4
Hi Magnus,

Thanks for sharing! I came across this post as I encountered similar problems. I followed the steps and built a circle on the work plane. But when I go Helmholtz Equation (hzeq), the circle on that work plane is not included in the "all domain" selection. I cannot add source value to the circle. Is there any step I miss? How can I solve the problem? I'm using comsol 5.1. Attached is a figure showing the issue.

Thanks in advance for your response!

Jianshan
Hi Magnus, Thanks for sharing! I came across this post as I encountered similar problems. I followed the steps and built a circle on the work plane. But when I go Helmholtz Equation (hzeq), the circle on that work plane is not included in the "all domain" selection. I cannot add source value to the circle. Is there any step I miss? How can I solve the problem? I'm using comsol 5.1. Attached is a figure showing the issue. Thanks in advance for your response! Jianshan


Jeff Hiller COMSOL Employee

Please login with a confirmed email address before reporting spam

Posted: 10 years ago 19 avr. 2016, 11:23 UTC−4
Hello Jianshan,
A disc is not 3-dimensional, so it does not define a domain in 3D and you can therefore not assign an equation to be solved on a 3D domain to it. In 3D, you could use a disc to assign a boundary condition, or a PDE defined on a surface, etc.
Best,
Jeff
Hello Jianshan, A disc is not 3-dimensional, so it does not define a domain in 3D and you can therefore not assign an equation to be solved on a 3D domain to it. In 3D, you could use a disc to assign a boundary condition, or a PDE defined on a surface, etc. Best, Jeff

Jeff Hiller COMSOL Employee

Please login with a confirmed email address before reporting spam

Posted: 10 years ago 19 avr. 2016, 11:46 UTC−4
Hi Austin,
In that case you do not use a work plane: work planes are by definition planes, they cannot be curved.
Instead, what you do is that you create a 3-dimensional object that intersects with the curved surface so that their intersection creates the shape you need, as shown in the attached toy model.
Best,
Jeff
Hi Austin, In that case you do not use a work plane: work planes are by definition planes, they cannot be curved. Instead, what you do is that you create a 3-dimensional object that intersects with the curved surface so that their intersection creates the shape you need, as shown in the attached toy model. Best, Jeff


Please login with a confirmed email address before reporting spam

Posted: 9 years ago 21 avr. 2017, 01:55 UTC−4
@Jeff Hiller.

Thank you for your responses to questions, years after. And also providing examples. This is the second time your response has been a help.
@Jeff Hiller. Thank you for your responses to questions, years after. And also providing examples. This is the second time your response has been a help.

Note that while COMSOL employees may participate in the discussion forum, COMSOL® software users who are on-subscription should submit their questions via the Support Center for a more comprehensive response from the Technical Support team.