Discussion Closed This discussion was created more than 6 months ago and has been closed. To start a new discussion with a link back to this one, click here.
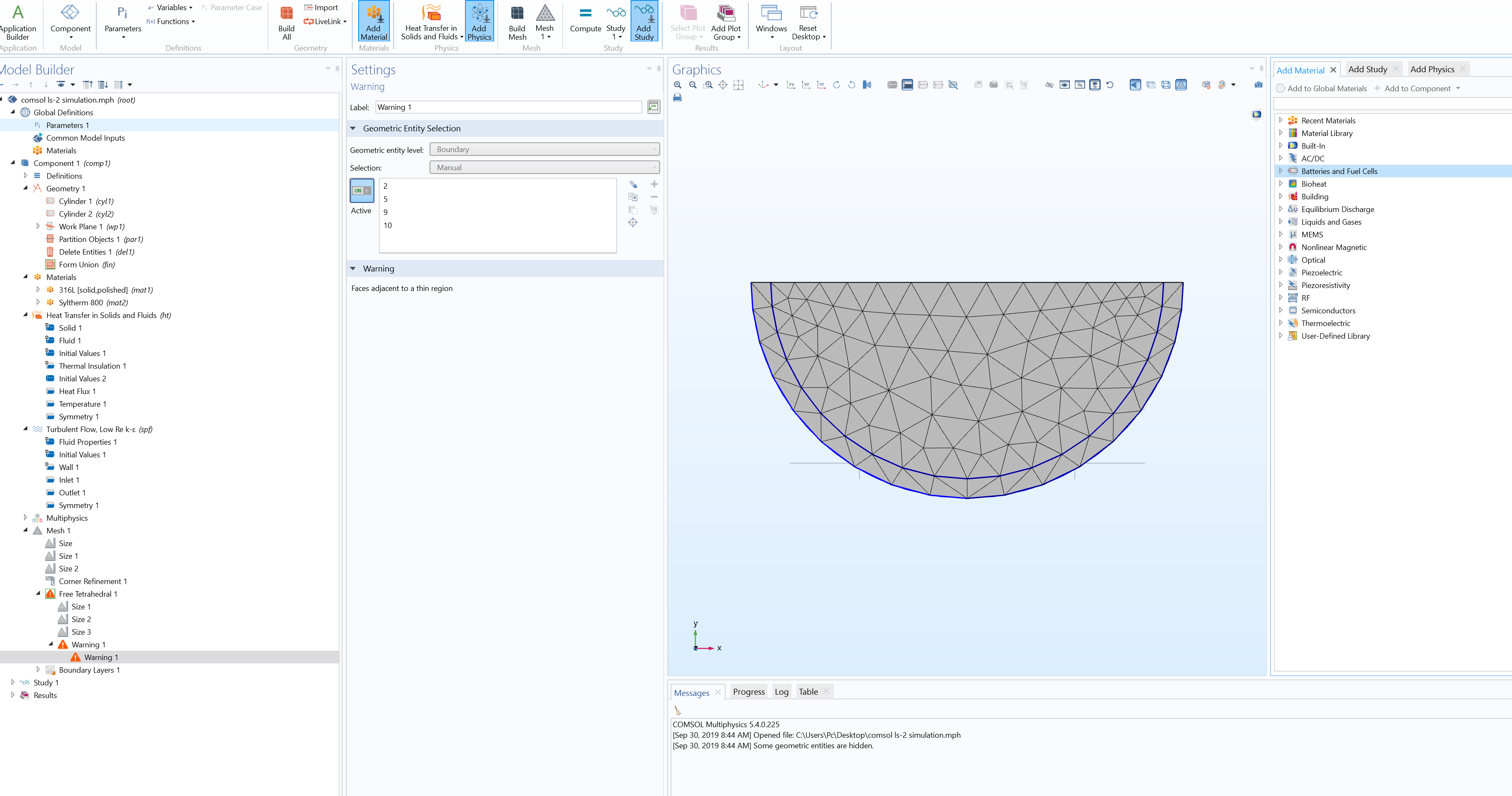
Domain has a region that is much thinner than the specified minimum element size.
Posted 29 sept. 2019, 21:16 UTC−4 0 Replies
Please login with a confirmed email address before reporting spam
Hi everyone,
i wonder how do i solve this 'Domain has a region that is much thinner than the specified minimum element size' and 'Faces adjacent to a thin region'. i'm not quite sure what it is. can anyone explain why this problem occured and the ways to solve it? thank you
*cant attached the file as it is too big
Hello kok ike
Your Discussion has gone 30 days without a reply. If you still need help with COMSOL and have an on-subscription license, please visit our Support Center for help.
If you do not hold an on-subscription license, you may find an answer in another Discussion or in the Knowledge Base.
