Please login with a confirmed email address before reporting spam
     
    
 
                                                Posted:
                            
                                1 decade ago                            
                            
                                4 févr. 2012, 05:17 UTC−5                            
                        
                        
                                                    Is it going to do any good ?? if i have not mistaken ... anyways .. just see the image ! 
PS:
sry i am poor in paint ... nvm ! 
                                                
                                                
                            Is it going to do any good ?? if i have not mistaken ... anyways .. just see the image ! 
PS:
sry i am poor in paint ... nvm ! 
                        
                                                
                        
                                                
                                                                                                            
                                             
                                            
                            
                                                                                        
                                Ivar KJELBERG
                                                                                                                                                    COMSOL Multiphysics(r) fan, retired, former "Senior Expert" at CSEM SA (CH)
                                                         
                            
                         
                                                
    
        Please login with a confirmed email address before reporting spam
     
    
 
                                                Posted:
                            
                                1 decade ago                            
                            
                                4 févr. 2012, 15:44 UTC−5                            
                        
                        
                                                    Hi Melanie, 
there is a way, it was mentioned in another post last month I believe but you need to combine the mesh type with a integration by summation
You can also use the mesh statistics on a boundary but that variable you cannot access, the one you create can be made callable
And here is the link to the thread, it was centred on the mesh volume, but you need the count too therein
www.comsol.eu/community/forums/general/thread/25442/
--
Good luck
Ivar                                                
 
                                                
                            Hi Melanie, 
there is a way, it was mentioned in another post last month I believe but you need to combine the mesh type with a integration by summation
You can also use the mesh statistics on a boundary but that variable you cannot access, the one you create can be made callable
And here is the link to the thread, it was centred on the mesh volume, but you need the count too therein
http://www.comsol.eu/community/forums/general/thread/25442/
--
Good luck
Ivar                        
                                                
                                                                                                            
                                             
                                            
                                                
    
        Please login with a confirmed email address before reporting spam
     
    
 
                                                Posted:
                            
                                1 decade ago                            
                            
                                5 févr. 2012, 23:51 UTC−5                            
                        
                        
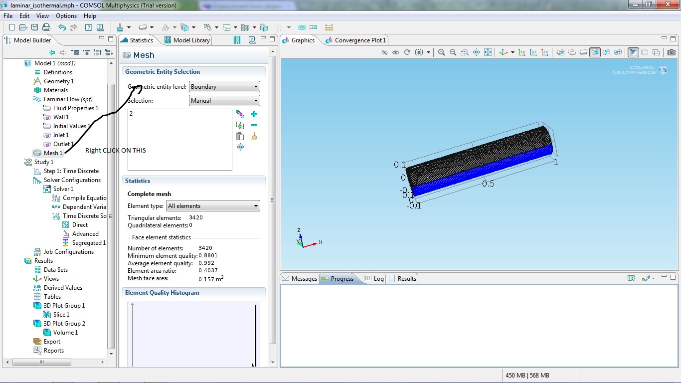
                                                    Sorry for the wrong image i have attached .. 
Simply right click on mesh and select statistics and change what you want to select for from the drop down list boxes .. "geometric entity level" and "selection"                                                
                                                
                            Sorry for the wrong image i have attached .. 
Simply right click on mesh and select statistics and change what you want to select for from the drop down list boxes .. "geometric entity level" and "selection"                        
                                                
                        
                                                
                                                                                                            
                                             
                        
                        
                                                
    
        Please login with a confirmed email address before reporting spam
     
    
 
                                                Posted:
                            
                                1 decade ago                            
                            
                                6 févr. 2012, 04:44 UTC−5                            
                        
                        
                                                    The image that i intended to attach !                                                 
                                                
                            The image that i intended to attach !