Discussion Closed This discussion was created more than 6 months ago and has been closed. To start a new discussion with a link back to this one, click here.
meshing a cylinder
Posted 25 oct. 2012, 07:15 UTC−4 Geometry, Mesh Version 5.2 15 Replies
Please login with a confirmed email address before reporting spam
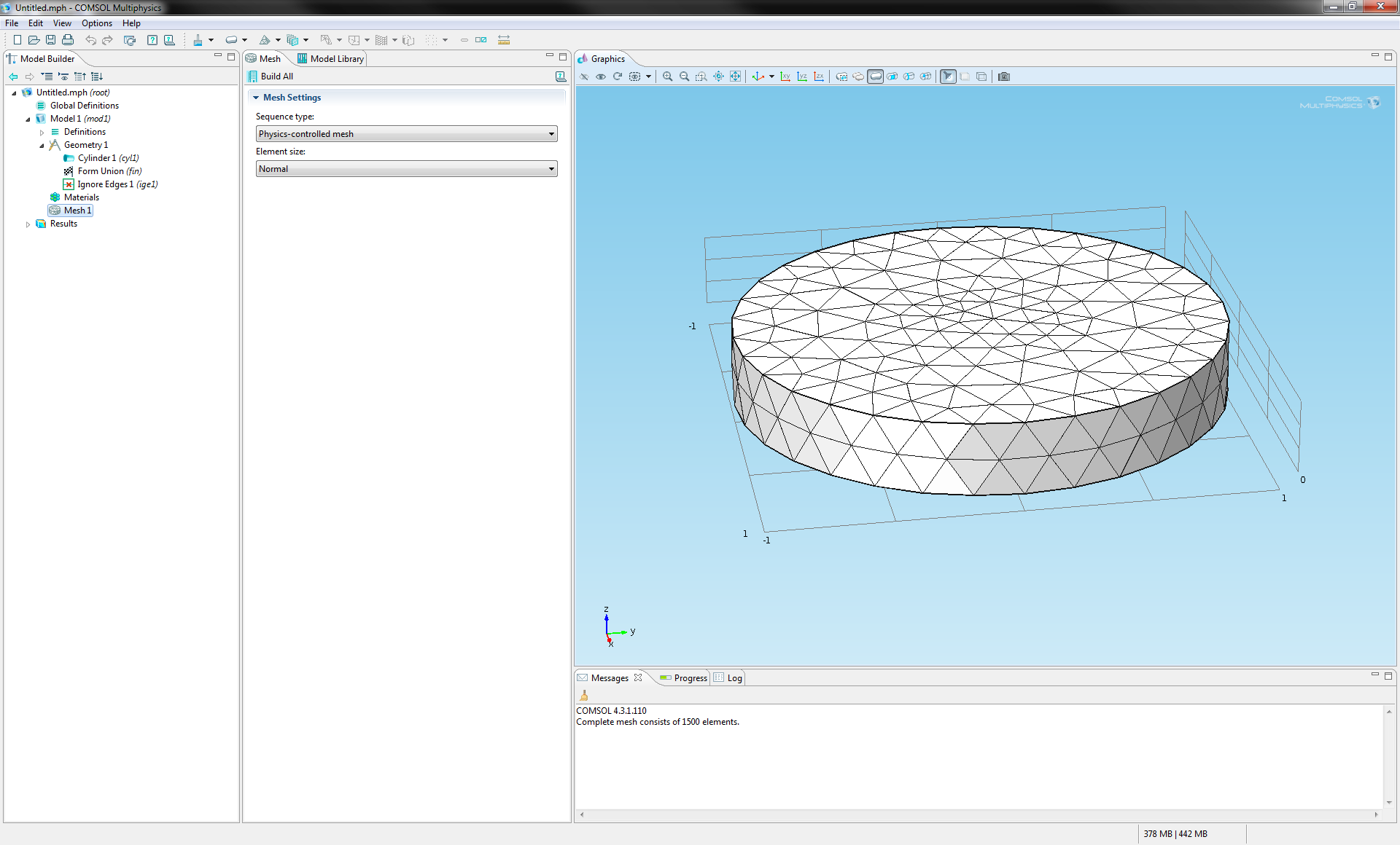
I have been having some issues meshing a cylinder. When you define a cylinder in COMSOL, it splits the curved face into 4 quarters, and as a result, when I went to mesh the cylinder I was irregularities at these 4 points, where the mesh is clearly trying to conform to these 4 lines.
I would like to know how to solve this problem, so that my mesh is uniform around the length of this curved face. I have tried to get COMSOL to ignore the four edges, and I have also had it make a single composite face from the four individual ones. In both cases, when it came to meshing, the mesh acted like these lines were still there.
Any ideas?
B
Please login with a confirmed email address before reporting spam
what about meshing the end surface i.e in tri() and then use a sweep mesh down the surface, that should better follow the "lines"
--
Good luck
Ivar
Please login with a confirmed email address before reporting spam
my problem is that I DON'T want them to follow these lines. From what I can work out, the mesh shouldn't "see" these lines, as I have gotten rid of them in the geometry.
Please login with a confirmed email address before reporting spam
Please login with a confirmed email address before reporting spam
Please login with a confirmed email address before reporting spam
Attachments:
Please login with a confirmed email address before reporting spam
Attachments:
Please login with a confirmed email address before reporting spam
Please login with a confirmed email address before reporting spam
Well and I never try to remove them, as mostly I add such lines to force the mesher to be more symmetric ;)
--
Good luck
Ivar
Please login with a confirmed email address before reporting spam
Thanks to all of you for your help, just seems a very strange problem.
B
Please login with a confirmed email address before reporting spam
I don't know if Blair is saying it in the last message, but I get rid of the lines if I ignore BOTH the vertices AND the edges of the cylinder. I send the image.
Jesus.
Attachments:
Please login with a confirmed email address before reporting spam
I stumbled upon this thread trying to create a hollow cylinder mesh in COMSOL.
Suffice to say all your help did not help, at least not for COMSOL 4.3b.
The way I did manage to mesh my hollow cylinder (as can be seen in the attached image) was by ignoring the inner faces while keeping the checkbox "ignore adjacent edges and vertices" checked.
COMSOL 4.3b solution:
geometry→right-click→virtual operations→ignore faces
Greetings,
Boris
Attachments:
Please login with a confirmed email address before reporting spam
I have a little bit different question but on the same topic -- meshing a cylinder.
As you mentioned we can mesh on one surface and do sweep all the way to the one surface. However, I cannot find a way to mesh structured grid on the source surface which can be easily done on rectangular surface, please see attachment if you don't mind. In that picture, I have extremely fine mesh near the four walls (almost like black strips) where my boundaries locate.
So if I want to do the same thing for a pipe, extremely fine mesh near the walls, could I accomplish this task in comsol by any ways?
Thank you very much.
Yi
Attachments:
Please login with a confirmed email address before reporting spam
If you can use 2D axisymmetric model, it can be done with meshing first the top and bottom of lines with
Edge --> Distribution -->
and then mapped mesh in the pipe. See attached a suggestion.
br
Lasse
Attachments:
Please login with a confirmed email address before reporting spam
Have you solved this problem? I have exactly the same question with you! Really what to know how to mesh a circular face like this! (Finer near the edge and coarser at the center).
Thanks,
Haitian
Please login with a confirmed email address before reporting spam
Lasse
Attachments:
Note that while COMSOL employees may participate in the discussion forum, COMSOL® software users who are on-subscription should submit their questions via the Support Center for a more comprehensive response from the Technical Support team.
Suggested Content
- FORUM meshing around helix with cylinder
- BLOG Efficient Meshing Strategies for 3D Inductive Heating Models
- FORUM cylinder
- FORUM rotating cylinder
- KNOWLEDGE BASE Performing a Mesh Refinement Study
