Discussion Closed This discussion was created more than 6 months ago and has been closed. To start a new discussion with a link back to this one, click here.
Fluid-Structure Interaction model
Posted 19 nov. 2013, 14:28 UTC−5 0 Replies
Please login with a confirmed email address before reporting spam
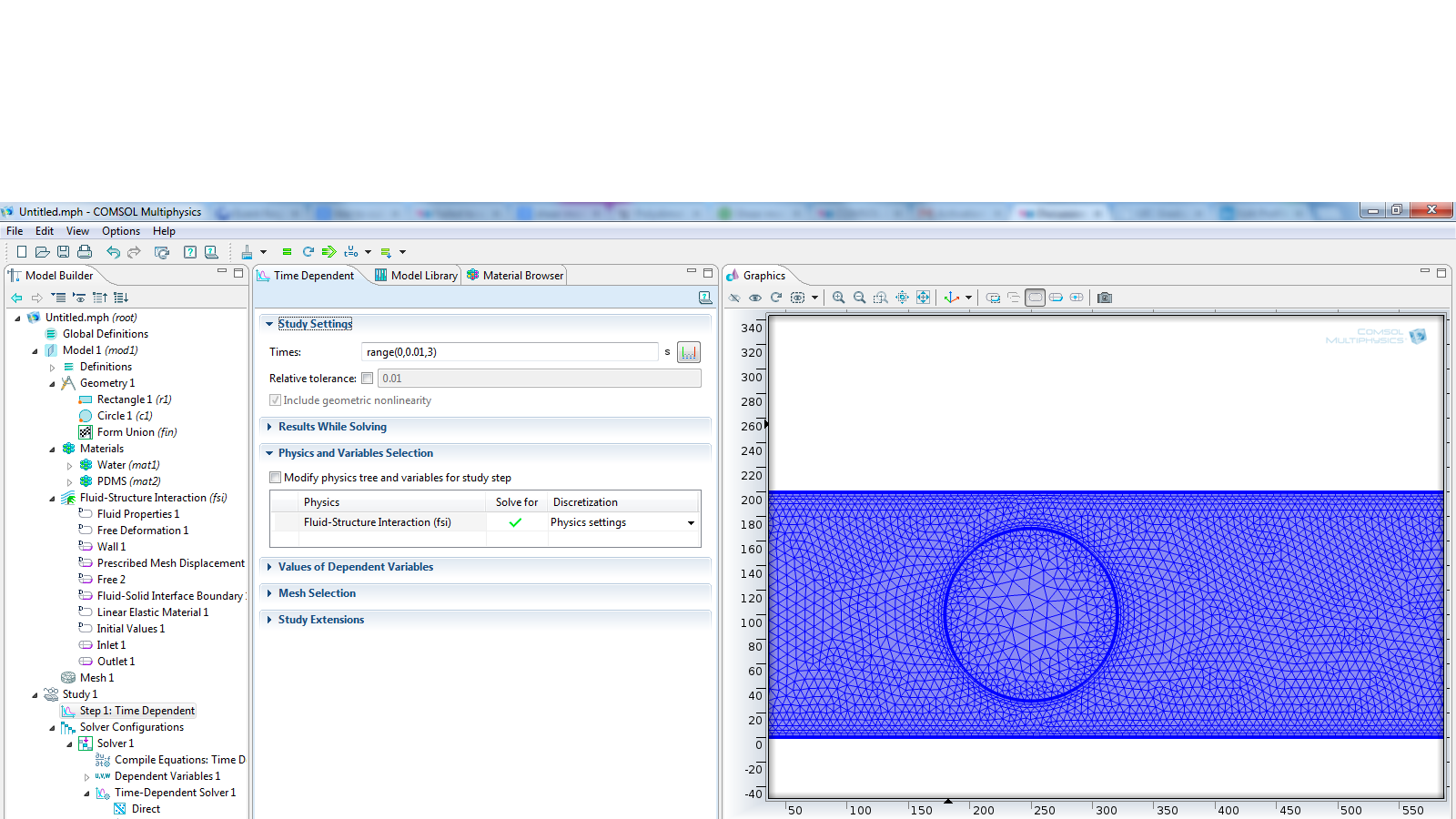
I am trying to simulate FSI for a moving sphere (diameter=140um) in a 2D duct (lenth=4000 micrometer and width=200um) (it is microfluidic channel). I have attached a picture of my model and a picture of the error I am facing. Here is my boundary condition detail:
Inlet: laminar flow-inlet velocity
outlet: laminar flow-outlet-pressure
linear elastic material (for sphere)
my model: FSI: time dependent/ mesh smoothing type: winslow/ incompressible flow/
mesh:fine
Could you help me to fix this problem? Is the choice of my BC correct? How about my model and mesh setting?
I solved the stationary model and used it as an initial value for time dependent... it did not help...
Thank you.
Hello Mohammad Nour
Your Discussion has gone 30 days without a reply. If you still need help with COMSOL and have an on-subscription license, please visit our Support Center for help.
If you do not hold an on-subscription license, you may find an answer in another Discussion or in the Knowledge Base.

