Note: This discussion is about an older version of the COMSOL Multiphysics® software. The information provided may be out of date.
Discussion Closed This discussion was created more than 6 months ago and has been closed. To start a new discussion with a link back to this one, click here.
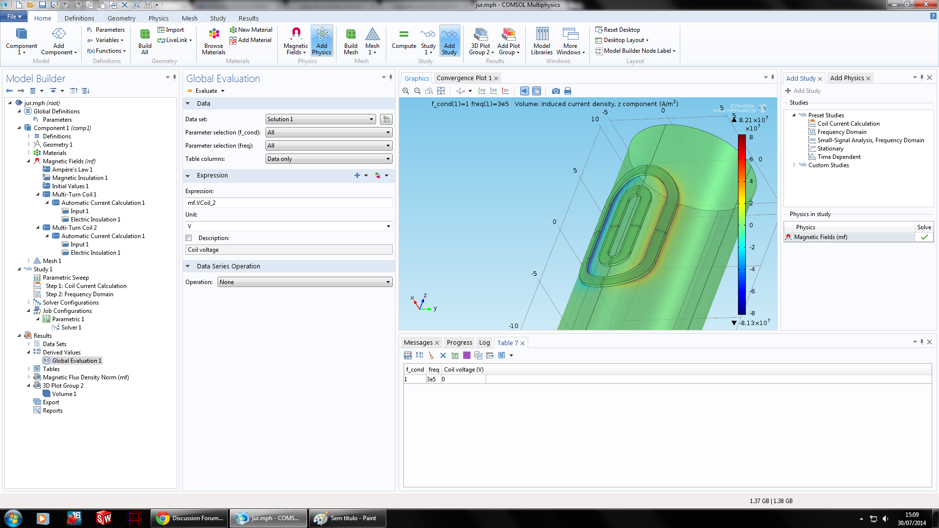
no current incuced in my inner coil.
Posted 30 juil. 2014, 14:10 UTC−4 Low-Frequency Electromagnetics Version 4.4 3 Replies
Please login with a confirmed email address before reporting spam
I am trying to find the induced voltage on my coil wich is induced by another external coil, both are multi turn coil and numerical, they are over an alluminum bar, they are concentric and the inner coil has a current equals to 0 and the external coil has 1 [A], I have added the input and an electric insulation in both and in the step I have a coil current calculation for the external coil and also a frequence domain, but my global evaluation keeps showing me a voltage equals to zero in my inner coil, does anyone know what I am doing wrong?
Attachments:
3 Replies Last Post 30 juil. 2014, 17:29 UTC−4
