Note: This discussion is about an older version of the COMSOL Multiphysics® software. The information provided may be out of date.

Discussion Closed This discussion was created more than 6 months ago and has been closed. To start a new discussion with a link back to this one, click here.

Failed current stimulation

Please login with a confirmed email address before reporting spam

Hi, all

I want to simulate current stimulation, so i made a simple brain model and attached 2 electrodes

one electrode output 1A and the other electrode input 1A using terminal.

but, it cannot be solved by direct solver.

I think, there is a problem of setting boundary condition, but i could not find it.

What is a problem?


6 Replies Last Post 7 mars 2012, 05:43 UTC−5
Ivar KJELBERG COMSOL Multiphysics(r) fan, retired, former "Senior Expert" at CSEM SA (CH)

Please login with a confirmed email address before reporting spam

Posted: 1 decade ago 27 févr. 2012, 01:32 UTC−5
Hi

what if you replace terminal 2 by a GND node on the same boundary ?

Furthermore you should add an epsilonr = 1 to your materials, even if its not needed for the solver, its needed for many of the postprocessing variables, but so long you do not use them it might be OK

--
Good luck
Ivar
Hi what if you replace terminal 2 by a GND node on the same boundary ? Furthermore you should add an epsilonr = 1 to your materials, even if its not needed for the solver, its needed for many of the postprocessing variables, but so long you do not use them it might be OK -- Good luck Ivar

Please login with a confirmed email address before reporting spam

Posted: 1 decade ago 27 févr. 2012, 01:55 UTC−5
Thanks for quickly reply.

I'v replaced terminal 2 by GND node and it works well

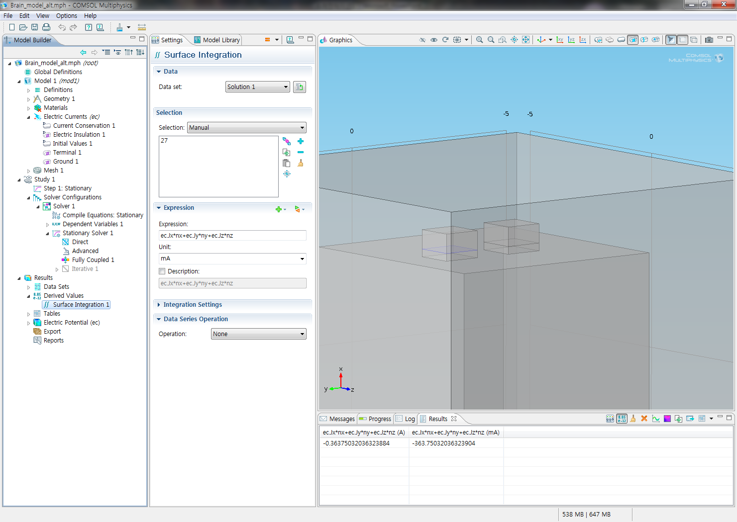
but, when i checked current output using Derived Values,

Output current is about 360mA.

I don't know whether measuring current is incorrect or simulation condition is incorrect.
Thanks for quickly reply. I'v replaced terminal 2 by GND node and it works well but, when i checked current output using Derived Values, Output current is about 360mA. I don't know whether measuring current is incorrect or simulation condition is incorrect.


Ivar KJELBERG COMSOL Multiphysics(r) fan, retired, former "Senior Expert" at CSEM SA (CH)

Please login with a confirmed email address before reporting spam

Posted: 1 decade ago 27 févr. 2012, 02:23 UTC−5
Hi

both are "correct", but it seems that you have not read carefully the KB about flux calculations.

if you use a Derived Values Globa Evaluation - variable electric current - port and terminal + ec.I0_1
you will then get a more accurate value obtained with the weak formulation (already integrated over the port area)

if you change the mesh density on your pads you will notice the current change, by the way use rather

ec.normJ = sqrt(realdot(ec.Jx,ec.Jx)+realdot(ec.Jy,ec.Jy)+realdot(ec.Jz,ec.Jz)) Current density norm

than your product, ... or ?

--
Good luck
Ivar
Hi both are "correct", but it seems that you have not read carefully the KB about flux calculations. if you use a Derived Values Globa Evaluation - variable electric current - port and terminal + ec.I0_1 you will then get a more accurate value obtained with the weak formulation (already integrated over the port area) if you change the mesh density on your pads you will notice the current change, by the way use rather ec.normJ = sqrt(realdot(ec.Jx,ec.Jx)+realdot(ec.Jy,ec.Jy)+realdot(ec.Jz,ec.Jz)) Current density norm than your product, ... or ? -- Good luck Ivar

Please login with a confirmed email address before reporting spam

Posted: 1 decade ago 27 févr. 2012, 04:42 UTC−5
Stupid question, what's KB?

first of all, thanks

Stupid question, what's KB? first of all, thanks

Ivar KJELBERG COMSOL Multiphysics(r) fan, retired, former "Senior Expert" at CSEM SA (CH)

Please login with a confirmed email address before reporting spam

Posted: 1 decade ago 27 févr. 2012, 04:59 UTC−5
Hi

sorry, it the Knowledge BASE see

www.comsol.com/support/knowledgebase/browse/900/

There are no stupid questions, at most stupid answers ;)

--
Good luck
Ivar
Hi sorry, it the Knowledge BASE see http://www.comsol.com/support/knowledgebase/browse/900/ There are no stupid questions, at most stupid answers ;) -- Good luck Ivar

Please login with a confirmed email address before reporting spam

Posted: 1 decade ago 7 mars 2012, 05:43 UTC−5
Hi

Thank you for your adviser.

By reading KB, I know that when I set terminal condition to the electrode, it is hard to get exact flux value on that surface which I give the terminal condition

Then, If I calculate flux in the other surface, can I sure that value?

For example, I made cylinder electrode in the rectangle model and I set 1mA on the upper side.
After calculation, I measure the current on the lower side of the electrode by surface integration

Then, is the output current proper?

Hi Thank you for your adviser. By reading KB, I know that when I set terminal condition to the electrode, it is hard to get exact flux value on that surface which I give the terminal condition Then, If I calculate flux in the other surface, can I sure that value? For example, I made cylinder electrode in the rectangle model and I set 1mA on the upper side. After calculation, I measure the current on the lower side of the electrode by surface integration Then, is the output current proper?

Note that while COMSOL employees may participate in the discussion forum, COMSOL® software users who are on-subscription should submit their questions via the Support Center for a more comprehensive response from the Technical Support team.