Nouveautés du module Plasma
Pour les utilisateurs du module Plasma, la version 6.4 de COMSOL Multiphysics® introduit des améliorations dans la modélisation de gravure et de dépôt, une nouvelle fonctionnalité pour gérer de grands groupes de réactions de surface ainsi que la possibilité d'importer une chimie plasma complète à partir d'un fichier texte. Découvrez ces nouveautés plus en détail ci-dessous.
Modélisation améliorée de la gravure et du dépôt
Un ensemble de nouvelles fonctionnalités a été introduit afin d'améliorer la modélisation des processus de gravure et de dépôt dans les applications de semi-conducteurs. Les espèces de surface sont désormais prises en charge dans le solveur Stationnaire et dans l'interface Plasma, périodique en temps, ce qui permet une paramétrisation plus rapide. Elles peuvent également être désignées comme espèces à contrainte de site afin de capturer efficacement les mécanismes de réaction auto-limités. De plus, les réactions de surface peuvent désormais être définies avec des rendements de réaction dépendant de l'énergie. Découvrez ces fonctionnalités dans les nouveaux modèles tutoriels Modeling of a Silane–Argon ICP Reactor for Plasma-Enhanced Chemical Vapor Deposition of Amorphous Silicon et Model of a CF4/O2 Inductively Coupled Plasma Reactor with RF Bias for Silicon Etching.

Nouvelle fonctionnalité Groupe de réactions surfaciques
Afin de simplifier l'intégration des réactions de surface dans les modèles de plasma, une fonctionnalité Groupe de réactions de surface est désormais disponible. Elle permet de saisir de grands ensembles de réactions de surface dans un tableau. Les données de réaction peuvent être saisies manuellement, importées à partir d'un fichier ou ajoutées automatiquement à l'aide de la fonctionnalité Import de chimie de plasma. Cette nouvelle fonctionnalité peut également être consultée dans les nouveaux modèles tutoriels Modeling of a Silane–Argon ICP Reactor for Plasma-Enhanced Chemical Vapor Deposition of Amorphous Silicon et Model of a CF4/O2 Inductively Coupled Plasma Reactor with RF Bias for Silicon Etching.

Nouvelle fonctionnalité Import de chimie de plasma
La nouvelle fonctionnalité Import de chimie de plasma permet de créer automatiquement une chimie de plasma complète à partir d'un fichier texte pour les modèles utilisant les interfaces Plasma et Plasma, périodique en temps. Le fichier texte peut fournir les caractéristiques d'une chimie de plasma, notamment les propriétés des espèces telles que les paramètres thermodynamiques, les réactions de surface, les réactions des espèces lourdes et les réactions d'impact des électrons à partir des sections efficaces et des constantes de vitesse. Cette fonctionnalité est particulièrement utile pour les chimies de plasma impliquant un grand nombre d'espèces et de réactions. Les modèles tutoriels suivants illustrent cette nouvelle fonctionnalité :

Symétrie de terminaux
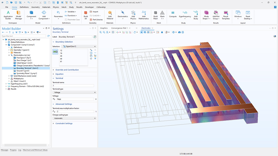
La fonctionnalité Terminal prend désormais en charge un facteur de multiplication de surface (disponible dans la section Paramètres avancés après avoir activé les Options avancées des physiques). Cela permet de tenir compte de la symétrie en redimensionnant la surface du terminal afin que les circuits ou les chargements connectés perçoivent l'intégralité du dispositif, même si seule une partie est modélisée. Par exemple, un facteur 2 doit être utilisé si le modèle représente la moitié du dispositif. Cette nouveauté est disponible pour les interfaces Electrostatique, Courants électriques et Champs magnétiques et électriques.

Nouveaux modèles tutoriels
La version 6.4 de COMSOL Multiphysics® apporte plusieurs nouveaux modèles tutoriels au module Plasma.




